各地医院密集发布医药代表备案、院内拜访的要求。上至大三甲,下至县医院、乡镇卫生院,院内备案要求、违规拜访惩戒机制迎来全面升级,同时大型医院巡查启动。
3月8日福建省妇幼保健院发布《工作人员接待医药代表管理暂行规定》,明确规定:

医药代表在我院开展有关产品学术推广活动,应先登记建档、提前预约,并符合“三定两有”,否则不予接待。
同一天,灵川县人民医院发布《关于实施医药代表院内接待管理规定的通知》,则进一步要求医药代表院内接待遵循“三定四有”:定时间、定地点、定人员,有预约、有记录、有流程、有承诺,严格遵守“九项准则”要求,并由保卫科采取不定时实地、监控的方式进行巡查。
过去的“随意进出”已经一去不复返,如今的“严格管理”正成为常态。
不仅仅是要求预约制拜访,各地医院对于医药代表院内活动的行为限制,以及发生违规拜访的惩罚措施也在不断强化。
3月12日,《邢台市第五医院医药代表来院登记备案接待管理制度》下发,针对医药代表院内拜访活动,明确规定八大禁止行为,将医药代表院内拜访的一言一行都纳入严格管控。

凡违反备案、接待程序的医药代表及企业,立即停止该药品、医疗器材等生产经销企业在我院的供货。如发现有违规促销行为,一经查实,按照情节严重程度处以扣留货款、停止业务往来3年或向卫生行政主管部门通报等处罚。构成犯罪的,移交司法部门处理,依法追究刑事责任。
除了密集发布进院拜访管理规定,各地医院还有一个统一动作,就是大规模约谈药械供应商代表。医药代表的职业生态正在发生转变!
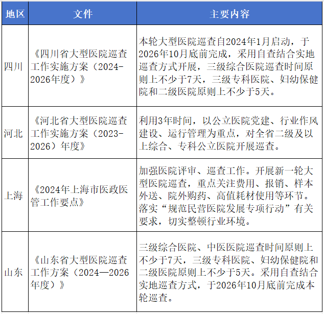
3月15日,山东省卫健委印发《山东省大型医院巡查工作方案(2024—2026年度)》(以下简称《方案》)。
根据《方案》,巡查范围原则上为二级以上公立综合医院、专科医院、中医医院、妇幼保健院。社会办医院按照管理原则参照执行。
山东省卫健委负责对委属各医疗机构、省属卫生健康事业各医疗机构进行巡查,并负责对各市巡查工作进行监督、检查和指导。各市、县卫生健康行政部门按照属地管理、统一组织、分级负责的原则,有计划、分步骤地对辖区内医疗机构开展巡查工作。
其中,三级综合医院、中医医院巡查时间原则上不少于7天,三级专科医院、妇幼保健院和二级医院原则上不少于5天。采用自查结合实地巡查方式,于2026年10月底前完成本轮巡查。
据观察,山东省的《方案》整体参照国家卫健委去年发布的《大型医院巡查工作方案(2023—2026年度)》。
在医疗器械领域,山东大型医院巡查中增加了一些差异化的重点巡查内容。
在行风热点问题方面,《方案》明确,规范开展药品、器械、耗材、信息化建设等招标采购工作,避免无正当理由不通过医药集中采购平台采购全部所需药品和高值医用耗材,线下采购金额过大、频次过多等行为,完善购销计划申报、采购审批、配送等环节监管。
规范设备配备、购置、报废工作流程,大型医用设备必须经过医院设备专家论证以及按照管理审批权限进行配置申请,严禁“未批先购”情况发生。完善设备报废流程制度规范,核查是否存在无实物报废等问题。
医疗运行管理方面,《方案》指出,建立高值医用耗材使用院内点评机制和异常使用预警机制,加强高值医用耗材管理,合理确定本机构重点监控耗材目录,开展高值医用耗材使用情况监测分析评价,监测分析结果与绩效考核挂钩。
值得关注的是,一段时间以来,医疗设备市场迎来多重利好,在设备配置政策放宽以及大规模设备更新改造等政策刺激下,设备配置需求有望加速释放。
同时,设备招采环节长期是医药领域腐败的一个重灾区,中纪委近两年多篇文章中明确指出了“定制式”招标等违法违规问题。此前,部分医院还存在未经审批采购大型医用设备的情况。在医药领域全链条整治的大背景下,设备采购环节的监管力度也将加大。
在行风热点问题方面,医保基金监管,重点岗位、重点人员等关键环节监管及问题改进等,也是巡查的重点之一。
山东省的上述《方案》明确,重点巡查医药领域腐败问题集中整治工作(以下简称集中整治工作)、医疗机构工作人员廉洁从业九项准则(以下简称“九项准则”)、全国医疗机构及其工作人员廉洁从业行动计划2021—2024年(以下简称廉洁从业行动计划)落实情况。
其中指出,要加强对“关键少数”、关键岗位的监督。
加强对接受商业提成、参与欺诈骗保、实施过度诊疗、违规接受捐赠、泄露患者隐私、牟利转介患者、破坏就医公平、收受患方“红包”、收受企业回扣等违反“九项准则”和廉洁从业行为的监管,完善投诉举报、调查处理、处置上报、督导检查工作机制。
建立完善覆盖重点岗位、重点人员、重点医疗行为、重要药品耗材、大型医疗设备、信息化建设、基础设施建设、大型修缮项目等关键节点的监测预警体系和监管机制,并做好问题处置和持续改进。
规范使用医保基金,开展医疗机构诊疗、计价、收费行为“三规范”行动,医疗机构内部职责、自查、惩治“三夯实”行动,医疗机构信息化、法制培训、行风建设工作“三推进”行动,坚决惩处违法违规使用医保基金行为。
# 加强对“关键少数”、关键岗位的监督
开年以来,除山东外,上海、四川、河北等多地推进大型医院巡查工作。

整体来看,2024年医药反腐力度不减。今年1月,全国卫生健康工作会议召开。会议强调,推进党风廉政建设和反腐败斗争,精准发力、持久发力,提升行业综合监管能力,加强“穿透式”监管,大力营造行业清风正气。
开年以来,多省市的市场监督部门公开征集医药领域涉嫌商业贿赂违法行为线索,其中,医药企业多种形式的商业贿赂成为关注重点,其中包括假借“咨询费”“讲课费”“临床观察费”“新药推广费”“处方费”“开单提成费”等各种形式进行商业贿赂的行为。
3月1日起施行的《中华人民共和国刑法修正案(十二)》中,修正案共计七处修改,其中四条涉及惩治行贿犯罪,三条涉及惩治民营企业内部腐败犯罪,医疗领域行贿被列入从重处罚情形。
