7月12日,广西纪检监察网发布《关于6起群众身边不正之风和腐败问题典型案例的通报》,披露了柳州市融水县人民医院原党委书记、院长阳剑锋收受药品及医疗设备耗材供应商好处费问题。
2009年至2023年期间,阳剑锋利用担任融水县人民医院院长职务便利,为商人老板在药品耗材、医疗设备、救护车采购以及基建项目建设等方面提供帮助,个人或伙同他人非法收受财物共计2700余万元。2018年至2019年,违规向6408名患者重复收费、扩大范围收费,共计13.5万元。
通报提到,阳剑锋还存在其他严重违纪违法问题。2024年4月,阳剑锋受到开除党籍、开除公职处分,涉嫌犯罪问题移送检察机关审查起诉。
2024年已迈入后半段,医疗反腐仍保持高压态势。中纪委多次发文强调,强调要深化整治金融、国企、能源、烟草、医药、基建工程和招投标等权力集中、资金密集、资源富集领域的腐败,同时要紧盯一把手等“关键少数”。据赛柏蓝不完全统计,截至目前,今年已有至少30余位医院院长、书记公开通报被查。
本次广西的案例中提到,涉案院长在设备采购、基建项目非法获得财物数量巨大,属于商业贿赂范畴。
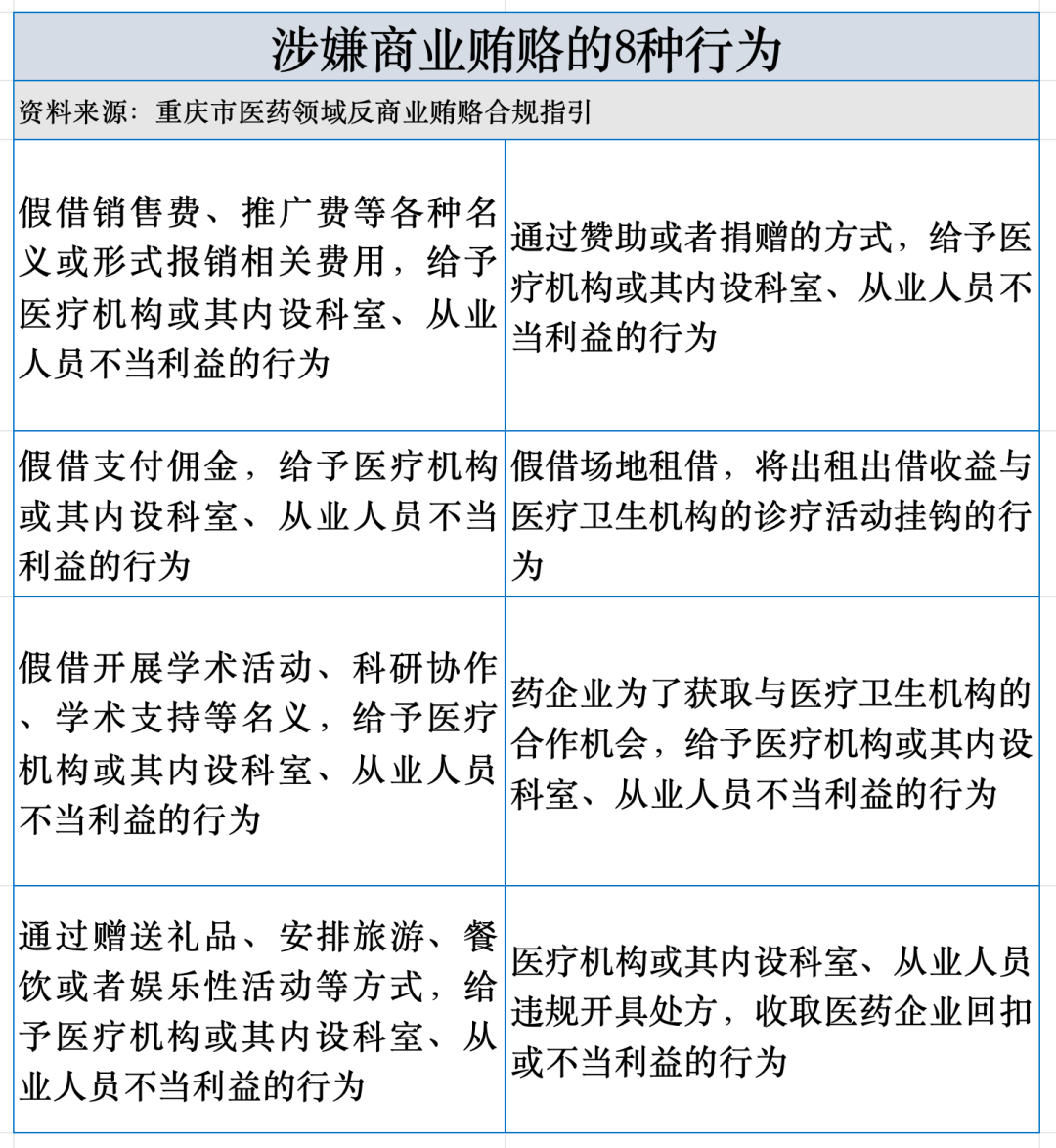
同一天,全国首个涉及医药全领域的反商业贿赂合规指引发布,监管层级也从卫健系统提高到市场监管部门,医疗反腐精细化和规范化程度再次升级。
根据国家卫健委办公厅《大型医院巡查工作方案(2023-2026年度)》,新一轮大型医院巡查工作已于2023年12月启动,于2026年10月底前完成本轮巡查。
据不完全统计,截至目前,已经有16省市推进新一轮大型医院巡查工作,包括四川、海南、河南、黑龙江、甘肃、内蒙古、天津、湖南、山东、上海、河北、福建、江苏。
从各地文件来看,各地巡查重点与国家方案基本一致,同时包括部分差异化内容。
具体到医疗器械领域,山东提出将规范开展药品、器械、耗材、信息化建设等招标采购工作,避免无正当理由不通过医药集中采购平台采购全部所需药品和高值医用耗材,线下采购金额过大、频次过多等行为,完善购销计划申报、采购审批、配送等环节监管。
飞检方面,国家医保局公开发布《定点医疗机构违法违规使用医疗保障基金典型问题清单》(2024版),覆盖心血管内科、骨科、血液净化、康复、医学影像、临床检验六大领域,覆盖67项典型问题的具体细节(详见《67条禁令|国家发布,严查全国医院》)。串换项目、重复收费、超标准收费、过度检查等各类违规行为均被列入违规清单。
目前超过10省官宣启动全国飞检,且已明确检查范围。

相较以往,新一轮国家飞检被检城市数由以往的每年每省1个增加为2个,其中各省省会城市必查;被检医药机构数是往年平均水平的3倍左右,检查对象从以公立医院为主转向公立医院、民营医院、零售药店全覆盖。
去年5月起,国家对纠风部际工作机制成员单位进行了调整,由原来的9个增加到14个部门,其中包括审计署。
今年1月,全国审计工作会议在北京召开,明确提出将组织全国审计机关开展养老、医疗、义务教育等民生审计,严肃查处群众身边的“蝇贪蚁腐”。
近期,浙江、江苏、福建、宁夏、重庆、北京、安徽等全国多地审计部门披露医院审计重点环节、方式及细节,其中药品、耗材、设备采购被频频提及。依托大数据工具助力,多类医药商业贿赂违规违法行为难以为继。